
| Arphone | |
|---|---|
Marque: Arphone |
Type: RE521 |
Année 1939 |
|
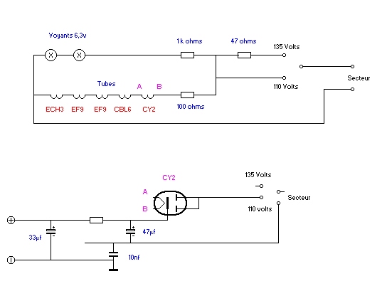
Tubes:ECH3 - EF9 - EF9 - CBL6 - CY2 |
Type: Superhétérodyne |
Gammes d'ondes: 3 gammes. GO, PO, OC |
110v et 135v |
Voici une jolie petite radio. Petite n’est rien de le dire car elle a comme dimension L 40, H 23 et P 20, ce qui la rend pleine de charme.
Je n'ai aucune info, même pas sur le site http://doctsf.com qui regroupe toutes les TSF.
Vu le jeu de lampes, pour moi, elle date de 1939.Elle est tout courant et alimentée en 110 volts ou 135 volts. Il nous faut donc un transfo pour la faire fonctionner.
Elle est équipée d’un jeu de lampes du modèle Transco avec comme oscillateur une ECH3 très utilisée à l’époque.
2 EF9, une pour amplificateur basses fréquences et l’autre en détection.
CBL6 en Ampli de puissance.
CY2 comme valve redresseuse.
Toutes les résistances de chauffe de ces tubes sont montées en série, idem pour les 2 voyants de 6,5v.
3 résistances bobinées sont montées sur le châssis.
1 résistance de 47Ω 6w pour chuter le 135v en 110v pour la haute tension.
1 résistance de 100Ω 6w pour chuter le 110v en 90v pour alimenter la chauffe de tous les tubes.
1 résistance de 1kΩ 4w pour chuter le 110v en 12v pour alimenter les deux voyants.

Voici les différentes tensions de chauffe:
ECH3 6,3v 0,2w
EF9 6,3v 0,2w
EF9 6,3v 0,2w
EF6 44v 0,2w
CY2 30v 0,2w
Ce qui nous fait un total de 90v
Le secteur est relié au châssis à travers un condo de 100nf, donc inutile de vous dire de faire attention quand la radio est sous tension !
Sur cette radio les 2 transfos MF ont été changés, très fréquent sur ce genre de radio.
Les TSF tout courant ont une tension interne moins précise que si elles étaient équipées d’un transfo. Les bobines des différents transfos (MF et impédance dans le cas présent) supportent parfois avec le vieillissement de certains composants, des tensions très élevées. Il n'y a donc rien d’étonnant que les transfos chauffent et grillent.
Un connecteur pik up est présent. Par contre le sélecteur de fréquences n’a que 3 positions, une pour les GO, une pour les PO et enfin la dernière pour les OC. Pour utiliser un pick up il ne faudra pas sélectionner de station de façon à faire taire la radio. La BF du connecteur est présente en permanence.
Le haut parleur est bien abimé, limite HS. Je suppose que le carton a reçu de l’eau. Il est déchiré à plusieurs endroits.
A l’origine cette radio est équipée de 2 condensateurs électrochimiques de 50µf. Ici nous avons un 3ème condo monté en parallèle sur le premier, sortie de la valve, ce qui nous fait 150µf pour filtrer l’alimentation. Ce montage est très gênant. Solliciter la valve comme cela c'est à la limite de la griller. Je vais filtrer de la façon suivante : 1 condo de 47µf 250v sortie valve et un de 33µf 250v ayant comme masse le châssis, ce qui nous donne 80µf sur le tube. Déjà c’est plus léger que les 100 d’origine. 80 ça devrait suffire pour ne pas avoir de ronflette et ça va soulager les 2 grilles de ma valve.
La restauration va se dérouler de la façon suivante :
Le remontage ne pose pas de problème particulier, peut être le CV qui n’est pas très simple à remonter
Voici quelques photos des différentes étapes :
Essais:
Comme les résistances des tubes sont montées en série, je suis obligé de monter tous les tubes. J’ai mesuré en permanence ma haute tension.
Au bout de 45 secondes au moins, car la HT est longue à venir (c'est dû à la chauffe en série), je reçois une friture et très vite RTL en grandes ondes.
Le châssis est en bois
2 possibilités s’offrent pour sa remise en état :
1. Ponçage à blanc du bois puis le vernir, mais le logo du revendeur disparaitra.

2. Nettoyage avec de la paille de fer très fine en faisant attention à ce logo, puis vernir.
Je vais opter pour la deuxième solution. La caisse, malgré les années n’est pas abimée. Comme je l’ai déjà dis dans une autre restauration, la paille de fer aura comme effet de nettoyer et de rayer légèrement l’ancien vernis. 2 couches de vernis auront pour effet de redonner une brillance, mais également de durcir et protéger le bois. Le logo du revendeur de l’époque restera intact.
mai 2012